五线谱
钢琴
吉他
电子琴
葫芦丝
古筝
提琴
笛子
二胡
口琴
萨克斯
长笛
架子鼓
单簧管
作曲专题
作词专题
歌曲专题
演唱专题
五线谱网
:
五线谱
-
乐谱
-
二胡
-
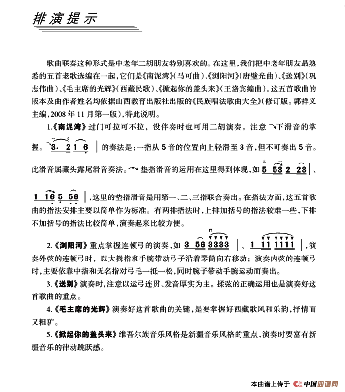
歌曲联奏
歌曲联奏
作曲:
马可 等
来源:
《中国曲谱网》
时间:2023-05-21 21:56:33
阅读:1768 次
上一篇:
舞之魂(中音板胡、简谱版)
下一篇:
赛马(二胡+扬琴伴奏、刘爱民改编配伴奏版)
五线谱
歌曲联奏
曲谱
歌曲联奏相关五线谱
猫虎歌
心中的歌儿献给金珠玛
飞向每一个角落(中国红十字会百年纪念歌曲)
White coral bells(白铃兰花) (英文儿歌弹唱)
哪吒歌(电视剧 《封神榜》插曲)
中国民族民间舞曲选(三)河北地秧歌:句句双接反磨)
生活是一支歌
河源民歌:东江水路歌
农业保险之歌(朱彦东词 吴克敏曲)
蝶儿飞(歌唱与乐队)
敲打幸福——壮族扁担歌
铁路工人之歌
红尘情歌
《东海长城之歌》(周开屏原创歌曲)
文山师专之歌(献给文山师专建校二十周年)
歌剧《白毛女》全剧之第二十曲(一幕二场)
再唱山歌给党听
战士的歌(许德清词 陈兆权曲)
桃花红杏花白(山西民歌、阎维文演唱版)
[德] 乘着那歌声的翅膀(合唱)
幸福歌谣(佟文西词 刘欣曲)
映山红之歌:十八弯水路到我家
杜鹃花儿开(江西民歌)
新道德《三字经》歌(李晶华专辑)
春之恋歌(故事影片《母性之光》插曲)
神秘园之歌(简和谱)
服务员(表演歌曲)
谦虚的小乌龟(儿歌弹唱)
茶江情歌
古怪歌(宋扬 词曲)
马可 等曲谱推荐
北风吹(线简谱对照版)
杨白劳(正谱)
《白毛女》组曲(小提琴独奏 分谱)
北风吹(约翰·汤普森 成人钢琴教程 第二册)
五线谱乐器
架子鼓
电子琴
爵士鼓
笛箫
葫芦丝
竖琴
萨克斯
非洲手鼓
其它乐谱
八孔竖笛
二胡
笙
十二孔陶笛
笛子
口琴
古筝
长笛
六孔陶笛
单簧管
圆号
唢呐
大提琴
扬琴
手风琴
吉他
古琴
钢琴
四孔陶笛
管子
电吉他
尤克里里
民乐合奏
中阮
提琴