五线谱
钢琴
吉他
电子琴
葫芦丝
古筝
提琴
笛子
二胡
口琴
萨克斯
长笛
架子鼓
单簧管
作曲专题
作词专题
歌曲专题
演唱专题
五线谱网
:
五线谱
-
乐谱
-
其它乐谱
-
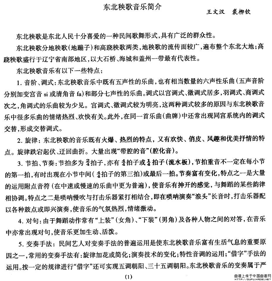
中国民族民间舞曲选[一](简介)
中国民族民间舞曲选[一](简介)
来源:
《中国曲谱网》
时间:2023-09-02 13:14:56
阅读:1813 次
上一篇:
中国民族民间舞曲选(一)东北秧歌:句句)
下一篇:
祝你生日快乐(总谱)
五线谱
中国民族民间舞曲选[一](简介)
曲谱
中国民族民间舞曲选[一](简介)相关五线谱
跨越世纪的中国
中国民族民间舞曲选(一)东北秧歌:闷工)
我的中国心(架子鼓、简谱+鼓谱)
今日的中国人
中国之最
美丽中国(男女声小合唱)
中国爱与梦(亦弛记谱)
中国的青海,世界的青海(正谱)
绿满中国
外婆桥(中国童谣、颂今曲)
中国人民警察警歌(合唱)
花开中国(任卫新词 印青曲)
星照中国
中国,只有一个(独唱+伴唱)
第三级 D大调音阶(中国音乐学院钢琴考级作品1~6级)
中国气味
幸福中国(汪晓罗词 党继志曲)
中国力量(合唱)
中国龙 中国梦(逄锦山 词曲)
中国民族民间舞曲选(七)藏族舞蹈:献哈)
中国民族民间舞曲选(十四)傣族舞蹈:迎)
我家在中国
中国梦的中国
可爱的中国(肖绍文词 俞景岳曲)
中国的老百姓
中国朝前走(石顺义词 臧云飞曲)
茶香中国(曲波词 梁柱曲)
为中国喝彩(康金志词 王柏清曲)
中国民族民间舞曲选(七)藏族舞蹈:堆谐-藏族舞)
中国娃爱中华
五线谱乐器
电吉他
提琴
爵士鼓
单簧管
古琴
古筝
扬琴
四孔陶笛
笛箫
八孔竖笛
六孔陶笛
十二孔陶笛
非洲手鼓
唢呐
口琴
管子
二胡
民乐合奏
吉他
葫芦丝
钢琴
中阮
其它乐谱
大提琴
长笛
笙
萨克斯
圆号
竖琴
架子鼓
电子琴
尤克里里
笛子
手风琴