五线谱
钢琴
吉他
电子琴
葫芦丝
古筝
提琴
笛子
二胡
口琴
萨克斯
长笛
架子鼓
单簧管
作曲专题
作词专题
歌曲专题
演唱专题
五线谱网
:
五线谱
-
乐谱
-
扬琴
-
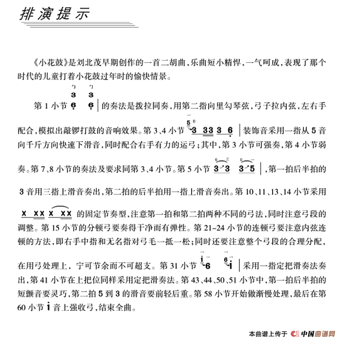
小花鼓(扬琴伴奏谱)
小花鼓(扬琴伴奏谱)
作曲:
黄江琴
来源:
《中国曲谱网》
时间:2023-05-18 12:44:19
阅读:1757 次
上一篇:
三宝佛(扬琴伴奏谱)
下一篇:
葡萄熟了(扬琴伴奏谱)
五线谱
小花鼓(扬琴伴奏谱)
曲谱
小花鼓(扬琴伴奏谱)相关五线谱
旱天雷(笙独奏+扬琴伴奏)
良宵(扬琴伴奏、朱晓谷配伴奏版)
楚天抒怀(扬琴伴奏谱)
碰碰车(扬琴伴奏谱)
世界民族青年进行曲(扬琴伴奏谱)
歌谣(扬琴伴奏谱)
兰花花叙事曲(扬琴伴奏谱)
对花(高音板胡、扬琴伴奏谱)
蒙古舞(扬琴伴奏谱)
喜悦(扬琴伴奏谱)
雪橇(扬琴伴奏谱)
河南小曲(扬琴伴奏谱)
草原民兵(二胡独奏+扬琴伴奏)
海岛新曲(高音板胡、扬琴伴奏谱)
A调圆舞曲(扬琴伴奏谱)
山寨之夜(扬琴伴奏谱)
羌山蝶舞(高胡独奏+扬琴伴奏)
加沃特舞曲(1)(扬琴伴奏谱、黄玲编配版)
彝族欢歌(巴乌独奏、扬琴伴奏谱)
对白(扬琴伴奏谱)
山歌(笛子独奏+扬琴伴奏)
洞庭茶山(扬琴伴奏谱)
姑苏春晓(扬琴伴奏谱)
花儿・筏子情(二胡独奏+扬琴伴奏)
乡思(二胡+扬琴伴奏、五线谱)
跳绳(扬琴伴奏谱)
欢乐的养鸡场(扬琴伴奏谱)
一枝花(扬琴伴奏谱)
售货员下乡来(扬琴伴奏谱)
双声恨(高胡独奏+扬琴伴奏)
黄江琴曲谱推荐
五线谱乐器
提琴
葫芦丝
扬琴
笙
竖琴
手风琴
管子
笛箫
吉他
古筝
笛子
六孔陶笛
古琴
二胡
大提琴
唢呐
尤克里里
其它乐谱
圆号
爵士鼓
单簧管
中阮
长笛
非洲手鼓
四孔陶笛
十二孔陶笛
萨克斯
民乐合奏
电子琴
钢琴
架子鼓
八孔竖笛
口琴
电吉他