五线谱
钢琴
吉他
电子琴
葫芦丝
古筝
提琴
笛子
二胡
口琴
萨克斯
长笛
架子鼓
单簧管
作曲专题
作词专题
歌曲专题
演唱专题
五线谱网
:
五线谱
-
乐谱
-
钢琴
-
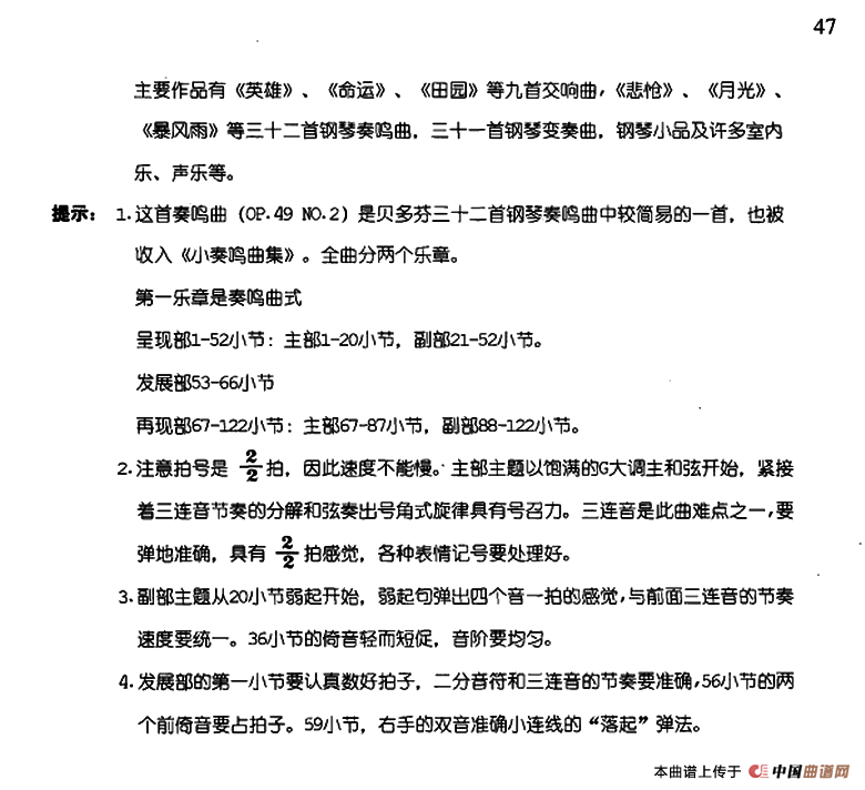
贝多芬G大调小奏鸣曲第一乐章(Op.49.No.2)
贝多芬G大调小奏鸣曲第一乐章(Op.49.No.2)
来源:
《中国曲谱网》
时间:2025-01-11 04:11:44
阅读:1569 次
上一篇:
C大调小奏鸣曲第一乐章(莫扎特作曲版)
下一篇:
克莱门蒂C大调小奏鸣曲(Op.36.No.3)
五线谱
贝多芬G大调小奏鸣曲第一乐章(Op.49.No.2)
曲谱
贝多芬G大调小奏鸣曲第一乐章(Op.49.No.2)相关五线谱
小奏鸣曲 (大提琴)
维也纳小奏鸣曲
小奏鸣曲第三乐章(口风琴、线简谱混排版)
克莱门蒂小奏鸣曲(Op.36.No.1)
第二小奏鸣曲第一乐章(罗忠镕作曲版)
库劳—C大调钢琴小奏鸣曲(Op.55 No.3)
第二小奏鸣曲
小奏鸣曲(第二乐章)
小奏鸣曲(第一乐章)
G大调小提琴小奏鸣曲 作品100(Sonatina G Major op.100)
小奏鸣曲(巴克兰诺娃作曲版)
第一级 1.F大调小奏鸣曲(中央音乐学院 钢琴(业余)考级教程 1-3级)
小奏鸣曲(王树声改编版)
小奏鸣曲(库劳Op.88 No.2)
第14钢琴奏鸣曲 Piano Sonata NO.14‘Sonatine’(小奏鸣曲)
迪亚贝利小奏鸣曲(Op.151 No.1)
小奏鸣曲(Sonatine,op.36-3)
西班牙吉他独奏曲:小奏鸣曲
钢琴与小号 小奏鸣曲 (马尔蒂努 曲)
法国民间曲调小奏鸣曲 第三乐章
小奏鸣曲(OP.168 NO.1)
小奏鸣曲(Op.20,No.3 第三乐章)(库劳作曲版)
小奏鸣曲 二、新雨后
小奏鸣曲(光明行)
小奏鸣曲(老年大学 钢琴教程 3)
小奏鸣曲(Op.55 No.1)(库劳作曲版)
法国民间曲调小奏鸣曲 第一乐章(云雀)
小奏鸣曲(献给—今日的孩子、明日之栋梁)(2)
C大调小奏鸣曲 Op.20 No.1(库劳作曲版)
如歌的风格(选自《G大调小奏鸣曲》)(长笛+钢琴)
五线谱乐器
尤克里里
其它乐谱
中阮
四孔陶笛
钢琴
十二孔陶笛
提琴
单簧管
唢呐
二胡
八孔竖笛
古琴
长笛
笛子
电吉他
管子
笙
架子鼓
圆号
竖琴
口琴
电子琴
民乐合奏
爵士鼓
葫芦丝
萨克斯
吉他
扬琴
非洲手鼓
古筝
六孔陶笛
笛箫
手风琴
大提琴